bat365中文官方网站
欢迎访问bat365中文官方网站网站!
bat365中文官方网站官方网站
首页
bat365中文官方网站
学院简介
机构设置
现任领导
历任领导
师资队伍
师资队伍概况
生态学系
环境科学与工程系
植物学与动物学系系
生物多样性研究院
高原湖泊生态与治理研究院
本科教学实验中心
校内外合作导师
党群工作
基层党建
工会及离退休
资料汇编
科学研究
科研进展
科研平台与实验室管理
人才培养
本科生培养
硕士生培养
文件&资料
学生工作
奖助评优
管理制度
创新创业
学生活动
合作交流
双一流建设进展
下载中心
人才招聘
学院新闻
bat365中文官方网站
通知公告
师资队伍
科学研究
人才培养
党群工作
学生工作
人才招聘
合作交流
下载中心
友情链接
双一流建设进展
人才招聘
当前位置:
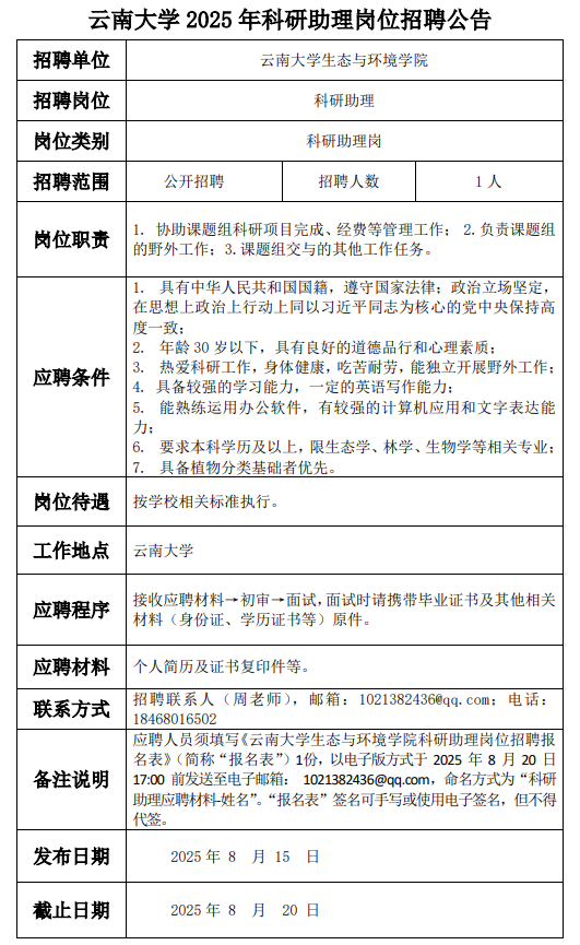
bat365中文官方网站2025年科研助理岗位招聘公告
作者:
来源:
发布时间 : 2025-08-15 03:26:32
点击量:
附件:
bat365中文官方网站科研助理岗报名表
上一篇:没有了!
下一篇:
bat365中文官方网站2025年科研助理岗位综合成绩公示
回到顶部